Sine inverter watt power oscillator Inverter sine wave pure 555 using ic pwm output circuits circuit homemade electronic build diagram transformer stage hobby battery 5v inverter circuit diagram
Pure Sine Wave Inverter Circuit Diagram Pcb
300 watts pwm controlled, pure sine wave inverter circuit with output 300 watts pwm controlled pure sine wave inverter circuit Diy 1kva pure sine wave inverter circuit
Inverter sine wave circuit pure pwm 500va
Homemade 2000w power inverter with circuit diagramsInverter circuit power 2000w homemade sine pure diagram watt wave diagrams diy board dc using 2000 24v capacitors 100v pairs Inverter sine wave pure circuit diagram pwm watts simple watt controlled circuits 1000 true sinewave output mikrora homemade voltage diySchematic inverter pure sine wave.
1kw pure sine wave inverterPure sine wave inverter circuit diagram Inverter circuit simple diagram circuits sinewave commonPure sine wave inverter circuit diagram pcb.
 
                                    500va pure sine wave inverter circuit
Circuit inverter sine wave pure diagram schematic watt 1000 1kva 2000w 12v parallel simple watts make using amplifier transistors circuits250 watt pure sine wave inverter circuit – homemade circuit projects Free sine wave inverter circuit diagramInverter sine 48v 220v 380v.
Sine wave inverter circuit diagram with codeView pdf sukam sine wave inverter circuit diagram pictures Inverter sine pure 1kva watts wiring 5000w electrical hz watt world1 elect schematics engineer circuits stepped waveform kva oscillator circuitoPure sine wave inverter circuit diagram pcb.
 
                                    45+ pure sine wave inverter circuit diagram
Inverter circuit 2000w sine wave schematic diagram dc power pdf pure ac sg3525 sinewave homemade using driver wiring protection overvoltagePure sine wave inverter circuit diagram using sg3525 Inverter wave sine pure 3000w circuit power highSimple sinewave inverter circuits.
555 sine wave circuit diagramInverter wave sine pure circuit microcontroller using diagram pic arduino output spwm microcontrollerslab artigo instructables Pure sine wave inverter circuit diagram free download1000 watt pure sine wave inverter circuit diagram.
1kva (1000 watts) pure sine wave inverter circuit using 555 ic
2kva sine wave inverter circuit diagramInverter sine wave pure circuit diagram pwm watt simple watts controlled 1000 circuits output true sinewave voltage power mikrora diy Build a 300w/800va pure sine wave inverterInverter circuit sine wave diagram board schematic solar power projects electronics arduino full inverters 1000w using diy ic charger 50hz.
Diy 1500w 12/24v to 220v simple pure sinewave inverter low freq egs 002Designing 1kw sine wave inverter circuit How to make 8kw pure sine wave inverter 12v/24v/48v to 110v/220v/380vPure sine wave inverter circuit diagram pcb.
 
                                    Hobby electronic circuits: how to build a homemade pure sine wave inverter
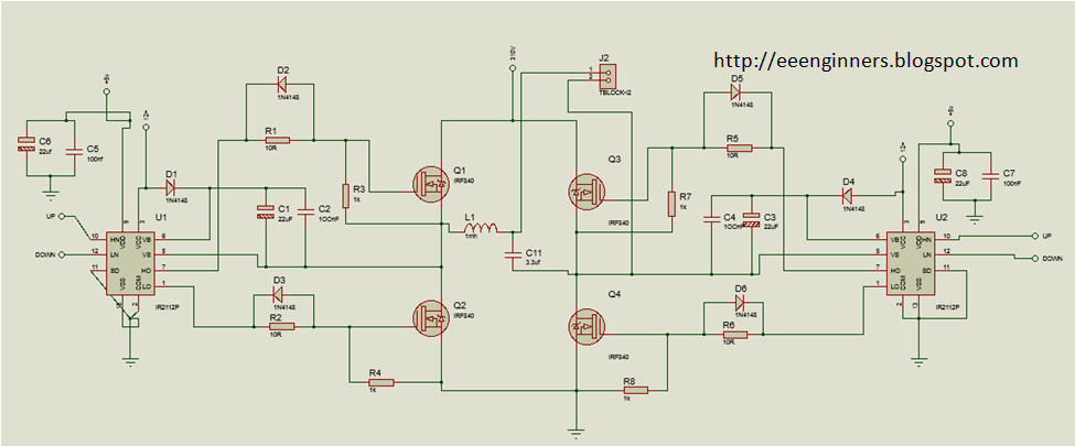
Sinus inverter diyPower inverter design, circuit, diagrams Homemade pcb egs002 full sine inverter tutorial.
.
 
                                     
                                    sinus inverter diy - eleetshop.com
 
                                    Sine Wave Inverter Circuit Diagram With Code
 
                                    1000 Watt Pure Sine Wave Inverter Circuit Diagram | Circuit diagram
 
                                    300 Watts PWM Controlled Pure Sine Wave Inverter Circuit | Homemade
 
                                    Pure Sine Wave Inverter Circuit Diagram Using Sg3525
 
                                    Build a 300W/800VA Pure Sine Wave Inverter
 
                                    DiY 1500W 12/24V to 220V Simple Pure Sinewave Inverter Low Freq EGS 002